




《无尽旅图手机版》是一款从Steam移植而来的冒险解谜游戏,玩家可以在不同场景地图中探索,解开隐藏的谜题和机关,与各种NPC互动获取线索,体验独特的剧情故事。游戏以手绘风格呈现,世界充满童趣和想象力,玩家需要拼接地图碎片,改变地形,解锁新区域。游戏中还有许多奇特的角色和有趣的机制,比如拼接河流让沙漠变绿洲,或旋转火山口地图触发爆发效果。除了主线任务,隐藏成就增加了额外挑战,比如钓鱼时拼成特定图案或完成河内塔谜题。整体来看,游戏画风清新可爱,谜题设计巧妙,互动感强,适合喜欢解谜和冒险的玩家。如果你喜欢探索未知世界并解决难题,《无尽旅图手机版》绝对值得一试!
无尽旅图手机版是一款从Steam平台移植而来的趣味冒险解谜游戏。在这款游戏中玩家可以体验在不同类型的场景地图中进行冒险探索,每张地图都有着各自独特的魅力,许多谜题机关隐藏在地图中,还有许多NPC可以交流互动,从他们那里获取有关谜题的线索。此外,每张地图都有自己的故事剧情等待玩家的解锁。

【谜题和迷路不都是迷?】
用全新解谜思路看待这个世界,找到隐藏在角落的地图碎片,并用NPC的只言片语以及各种细微的线索,将他们以正确的方式重新排列组合,就会解锁新的场景并推动游戏流程,同时解决谜题与迷路。
【童话的世界里的怪人朋友们】
你将游历各个神奇的部落,遇见一群个性奇怪的角色们:比如喜欢拥抱的大熊、用火山当热水器的旅馆,会自动写故事的童话书等等。在清新可爱的绘本画风下,这些怪异又可爱的怪人朋友们,或许可以给你些不一样的温暖。
【拯救世界需要一点想象力】
平原、森林、沙漠、火山、冰川,各种不同的地形有着独一无二的有趣机制,比如你可以拼接河流,让沙漠中凭空出现绿洲,或者连接冰面,在雪地搭建一条冰上高速,用上你的想象力,这些谜题没什么可怕的!
1、沉浸于童趣盎然的手绘风格,陌生的未来才更精彩,好好欣赏沿途风景。
2、与各种迷人可爱的角色相遇,解决他们的困扰,成为他们的好朋友。
3、体验独特的谜题探索机制,重组手中的地图,让世界一起改变吧。
【解放路痴,拼接地图】
1、卡朵可以把地图拼接起来,让世界1:1还原成地图模样,这也是卡朵"Cartographer"(制图师)”之义。
2、不同的地图世界里暗藏玄机,隐秘之处可能就是地图碎片散布之处。观察这些地图后,卡朵就可以依赖自己的能力,将地图旋转,首尾相接,连成一片新大陆。这片大陆没有指定的方向,只有卡朵自己用手将这些碎片连起,方可到达彼方。
【不同的地图,不同的特色】
1、平原、森林、沙漠、火山、冰川等地形环境,尽在画中……每一幅地图都精心绘制,千奇百怪的世界犹如万花筒,各种风俗文化和山水奇观分布其中。
2、在不同的地形上玩地图也会触发非常奇妙的结果。原本远在天上的人,换个位置,就在眼前。沙漠+湖泊会突然形成新的绿洲,展开新的地形……玩家需要随时因地制宜,拥抱变化,迎接新的挑战。
【特色人物,奇闻轶事】
1、在利用地图改变世界面貌的过程中,卡朵也会遇到形形色色的NPC,每一个都有自己的性格。什么样的文化让每一个成年岛民都会被流放海外。还有远古守护家族。这世间,何必有古树相伴,不能离去。亲自揭开这些聚落人物的秘密,与各色人物同行。
2、每个角色都有独特的手绘风格。游戏中你会遇到形形色色的人,启程与离别总在发生,旋转地图,标记一个句号并打开一个新页面。
1、在游戏中,通过拖拽画面左半部操控角色的移动

2、寻找到物品后,将角色靠近物品并点击右下角放大镜按钮进行互动

3、互动获得新地图后,点击地图按钮进入地图页面

4、在地图页面中,你可以随意移动地图上的版块

5、点击旋转按钮可以任意旋转地图

6、如果两个版块的边界地型相同,就可以将他们拼接起来

7、当出现的地图版块颜色偏暗,代表它是尚未探索的区域,你可以去这里进行新的探索

8、在探索区域获得新地图后,点击地图按钮进入地图页面,然后选中新地图版块进行拼接

9、将黄色边框选中要移动的地图,点击箭头选定,然后使用左边轮盘来移动地图,地图摆放完成后点击地图按钮即可进入地图中进行探索

9、地图中除了寻找地图版块,玩家还可以与npc进行互动

【普通成就】
扬帆出海:完成第一章
草原探险:完成第二章
母树重生:完成第三章
好学之人:完成第四章
绿洲之城:完成第五章
森林之友:完成第六章
熔岩旅舍:完成第七章
天才钓手:完成第八章
绝世珍宝:完成第九章
小制图家:完成第十章
普通成就,只要通关每一章节就会解锁,这没什么难度,重点是隐藏成就
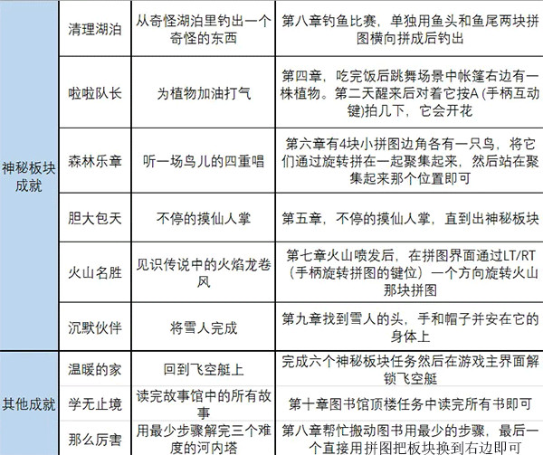
【隐藏成就】
1、清理湖泊:第八章,在钓鱼时,把地图拼成小男孩在地上画的图案(一个鱼头),然后在湖里钓出神秘版块。
2、森林乐章:第六章,在森林里找到站在树上的4只鸟,然后移动地图把它们拼合一起。
3、火山名胜:第七章,火山爆发后,一直旋转火山口的地图(十字形地图)。
4、胆大包天:第五章,不停的摸仙人掌。
5、沉默伙伴:第九章,将雪人完成,下图画圈是4个部件的位置。
6、学无止尽:第十章,读完故事馆中的所有故事。
7、那么厉害:第八章,用最少步骤解完三个难度的河内塔(故事馆整理书箱)。
①左中、左右、中右
②左中、左右、中右、左中、右左、右中、左中、左右、
中右、中左、右左、中右、左中、左右、中右
③直接地图交换位置,移到最右
8、啦啦队长:第四章,在帐篷的旁边有个植物可以为它拍掌加油,一直拍掌直到开花。
9、温暖的家:收集齐6块神秘版块,然后在游戏开始界面选择【神秘版块】,解锁飞空艇。

应用信息
热门推荐
相关应用
实时热词
评分及评论
点击星星用来评分